教务处电话:023-62848978 023-62845350

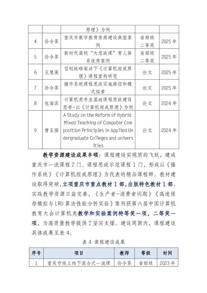
示范基层教学组织建设案例-计算机基础教研室

 2026/1/5  来源: 本站

【浏览量:】  【打印此文

相关链接
南泉校区:重庆市巴南区南泉街道白鹤林16号招生 双桥校区:重庆市双桥经济技术开发区通桥街道西湖大道76号 咨询热线:023-62846626 023-62846636