重
庆
工
程
学
院
网站首页
学院概况
学校简介
教学环境
成人教育
成教动态
专业介绍
政策法规
文件下载
成教学习平台
自考二学历
主考院校
招生计划
毕业生展示
国家开放大学
培训中心
社会服务
社会考试承接
场地租赁
党建及工会工作
菜单按钮条纹
菜单按钮条纹
菜单按钮条纹
当前位置:
首页
>
成人教育
>
文件下载
成教动态
专业介绍
政策法规
文件下载
成教学习平台
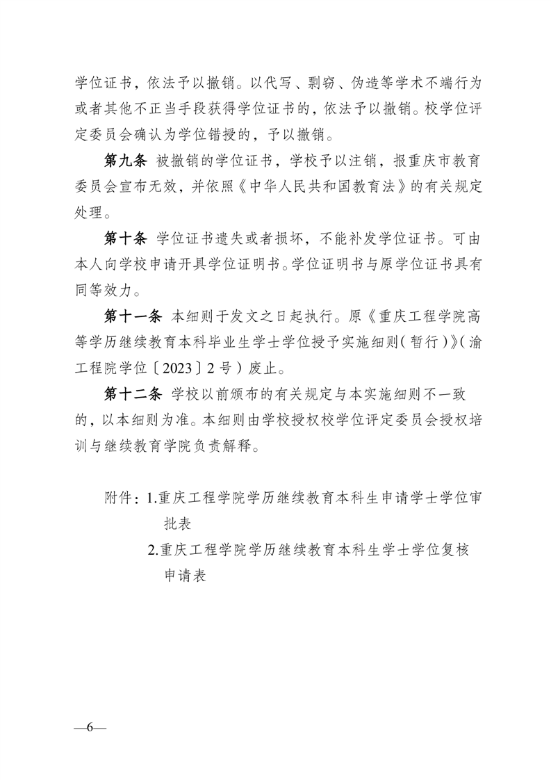
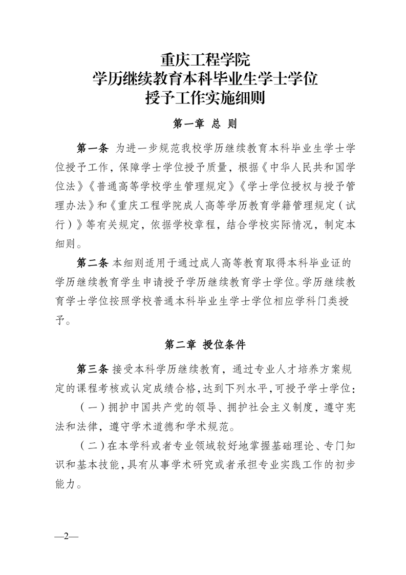
学历继续教育本科毕业生学士学位授予实施细则
发布时间:2026/1/21
发布者:培训与继续教育学院
访问次数:
上一篇:
重庆工程学院学生学籍信息修改申请表下载
下一篇:
重庆工程学院高等学历继续教育毕业设计(论文)写作规范