当前位置:首页 > 专业介绍 > 市场营销 > 正文

市场营销

一、专业基本信息

市场营销专业开设于2014年,是学校首批本科专业和重点(特色)建设专业。本专业立足成渝地区双城经济圈数字经济发展需求,以企业数字化转型为导向,注重营销理论与数字技术融合,致力于培养具备扎实市场调查、营销策划、市场开发、销售管理、数字营销推广、客户服务等实践能力的高素质应用型营销管理人才。专业与多行业知名企业深度开展产教融合、校企合作,通过共建“订单班”实现定制化人才培养,开设“数字营销精英班”实施“工学结合、产学一体”岗位制教学。经过实践,系统构建了“课程实训-项目实战-岗位实习”三阶递进式专业能力培养体系,形成“企业项目真做、岗位能力实练、校企双导师协同”为特色的人才培养机制,确立了以数字营销能力为核心的应用型人才培养模式。

1 专业基本信息表


二、培养目标及主干课程

1.培养目标

本专业面向西南,服务重庆区域经济与社会发展,培养德智体美劳全面发展,适应数字经济时代企事业单位对数字营销人才需要,掌握必备的管理学、市场营销学等基础理论知识,以及市场调查、商务数据分析、营销策划、网络营销、新媒体运营与推广、客户服务等专业知识,具有市场调查、营销策划、市场开发、销售管理、数字营销推广、客户服务等实践能力,具备创新意识、职业道德素养和社会责任感的高素质应用型专门人才。毕业生可在企事业单位从事市场调查、营销策划、市场开发、销售管理、数字营销推广、客户服务等工作。

2.主干课程

市场营销学、数字消费者行为学、商务谈判(A)、市场调查、商务数据分析(营销)、品牌管理、营销策划、网络营销(B)、销售管理、新媒体运营与推广(B)、大数据营销、直播策划与运营、客户服务管理。

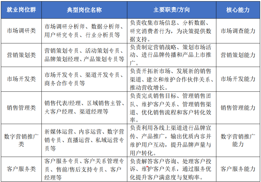
三、面向岗位及核心能力

2 专业就业岗位-岗位职责-岗位能力对照表


四、专业特色

1.数字前沿,拔尖育人:专业敏锐把握数字经济脉搏,特设“数字营销精英班”,聚焦新媒体运营、数据化营销等前沿领域,精准培养行业紧缺的高端技能人才。该班毕业生以扎实的技能储备与突出的实战能力,在就业市场中供不应求,薪酬水平显著高于同期同类毕业生。

1 数字营销精英班活动资料

 

2.工学交替,实战赋能:专业与行业优质企业共建“数字营销服务中心”,引入重庆文旅、商社汽贸、以纯服饰、美团本地生活、小米个护、小林寝室等品牌真实商业项目,学生在校期间即在导师带领下进行数字营销全流程项目化实战 ,实现学习内容与岗位需求的零距离对接。

2 数字营销服务中心实训项目(部分)

3.订单培养,就业保障专业与商社汽贸、瑞幸咖啡、以纯服饰、永辉超市、楠飞科技、向料等众多优质企业建立了人才培养订单班,形成了稳定高效的人才输送体系。毕业生就业率高、就业质量优,在职业起点上占据优势,拥有广阔的发展前景。

3 市场营销专业订单班(部分)

4.一课双师,优师引领:专业核心课程全面推行“一课双师”制 ,由校内具备丰富企业经验的“双师型”教师与来自合作企业的资深营销专家联合授课,确保理论知识与企业最新实践、行业发展趋势深度融合,使学生既能建立系统的专业框架,又能掌握一线的工具与方法,确保教师所教、学生所学与产业不脱节。

4 市场营销专业“一课双师”师资

五、师资团队

市场营销专业现有教师23人,其中教授2人、副教授10人、博士4人,“双师型”教师占比达92%,大多数教师理论功底扎实,企业营销管理实战经验丰富,教学科研能力突出,能够有力支撑专业人才培养目标实现,为人才培养质量提供坚实保障。团队荣获“重庆市优秀基层教学组织”“重庆工程学院优秀教学团队”“重庆工程学院优秀教学科研团队”等荣誉称号。

DSC01263

1.系主任团队

2.“双高”团队 

 

六、专业建设成果

1.教学科研成果

本专业紧密围绕应用型人才培养核心定位,主动对接数字经济发展趋势与“新文科”建设要求。通过深入调研产业与企业发展前沿需求,系统推进专业内涵建设,推动专业从“传统营销”向“数字营销”转型升级。相关改革成果全面落实到专业建设、课程开发、教材编写与实践平台构建中,并取得良好效果。

5 数字营销系教科研项目(部分)

2.师生社会服务贡献

市场营销专业师生积极服务社会发展,取得了扎实成果。师生共同组建服务团队,深入乡村一线,运用数字营销与品牌策划等专业技能,为特色农产品提供市场调研、数字营销推广等公益服务,有效助力乡村振兴。同时,专业教师依托扎实的行业经验,积极承接并完成来自企业的市场调研、数字营销方案等横向课题与咨询项目,切实帮助企业解决营销实际问题,在创造经济效益的同时,也确保了教学内容与产业前沿的紧密衔接。

6 市场营销专业学生乡村振兴、专业助农资料(部分)

7 数字营销系教师社会服务资料(部分)

3.教师竞赛成果

专业教师团队在教学创新与实践能力竞赛中表现卓越,在省市级及国家级各类教学竞赛等赛事中屡获佳绩。这些成果不仅体现了教师在教学改革、课程设计与实践应用上的深厚功底,更直接反哺于课堂教学,推动了教学质量提升。

8 数字营销系教师竞赛获奖(部分)

4.学生竞赛成果

学生在国内外权威学科竞赛中展现出极强的专业素养与创新能力,在全国大学生市场调查与分析大赛、“互联网+”大学生创新创业大赛、全国高校商业精英挑战赛、“挑战杯”等赛事中捷报频传,荣获国家级、省市级奖项百余项。通过竞赛实战,学生将理论知识转化为解决复杂商业问题的综合能力,实现“以赛强能”。

9 市场营销专业学生竞赛获奖(部分)

5.学生培养成效

本专业毕业生因“实践能力强、综合素养高”广受用人单位好评。毕业生就业率高、就业对口率高且就业质量好。同时,一批优秀毕业生成功创业或进入国内外知名高校深造,形成了高质量就业与多元化发展的良好局面。

10 市场营销专业优秀毕业生代表